The 6 step Blueprint to Grow Your
E-Commerce Business
On demand courses for e-commerce businesses.
Growing an E-Commerce Business is Overwhelming
Without a clear plan…
- Revenue is flat or (worse) dips
- You spend time and money on ideas that don’t drive results
- You rely on guesswork instead of a following a blueprint
This leads to stress, sleepless nights, and a constant sense of overwhelm—something we want to help you avoid. Hustle Next Level courses have equipped hundreds of entrepreneurs with a structured approach to growth. Our plan can help you too.
Meet Your Guide
From Overwhelmed to In Control — My E-Commerce Growth Story
Hi! My name is Vimal. Just like you, I know what it’s like to build a business from the ground up. After being let go from my 6-figure corporate job due to restructuring, I took a leap of faith and launched Palsjö, my e-commerce store selling handcrafted leather goods.
At first, I did what most people do — posting on social media, trying to be everywhere, hoping for traction. But the truth is… the sales were inconsistent, and the stress of not making enough money was crushing.
The Turning Point
Everything changed when I stopped guessing and built a real system, one that covered all the essential pieces:
- A clear plan
- A beautiful, high-converting storefront
- Irresistible offers
- Automated emails that nurtured my audience
- Consistent branding
- And a paid traffic system to bring it all together
Once I implemented this 6-Step Blueprint, the growth became real and repeatable. It’s the same system that helped me go from stress and stagnation to running a thriving brand with consistent sales and happy, returning customers.
Why I Created This Program
In this program, I walk you through the exact steps that transformed my business, not just theory, but real-world, hands-on strategies I use every single day. Whether you’re just starting or trying to scale, this blueprint will give you clarity and confidence.
If you’re ready to finally take control of your e-commerce growth, I hope to see you inside.
The secret Sauce: The growth blueprint
The simplest and focused way to dramatically grow your business!
Your plan to grow your business
1.
Get access to The 6 Steps Blueprint program
2.
Understand and implement the 6 steps in your business
3.
Generate consistent sales and grow your business
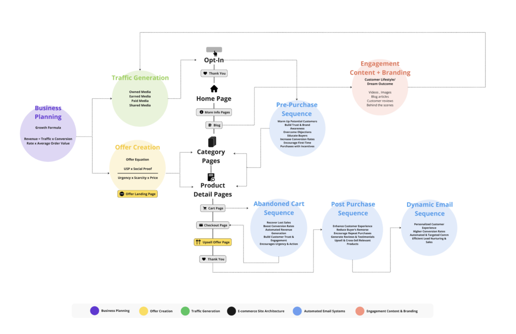
the 6 step Blueprint in Detail
Step 1:
The Business Plan
Learn how to create a simple and actionable business plan that is easy to understand and delivers to your overall business ambition
Step 2:
The dream storefront
Design a beautiful and professional website that communicates and showcases what your business does. Highlight the uniqueness of your business and standout from the crowd.
Step 3:
The Offer Creation
Learn how to launch new products that your customers can’t wait to purchase. Create an irresistable offer that is so good that your customers feel dumb to say no to it.
Step 4:
The email Automations
Provide the best customer experiences by automating emails sent out based on where they are in the sales journey. Stay top mind so customers choose you when they decide they are ready to purchase.
Step 5:
The Engagement and Branding
Create the picture you want your customers to have about your business. Engage with customers and show them your personality. Show the people behind the business. And you will get loyal customers who keep coming back for more.
Step 6:
The Traffic System - Meta Ads
The truth is if you don’t drive traffic to your store, you will not make any sales. Running paid ads is the fasted way to get out there and tell the world that you exist. Tell them about your products. And retarget the people who are interested with your offers.
My mission is to help solopreneurs like you, with limited budgets, achieve similar success.
Success stories from our customers...
Take Control of Your E-commerce Future:
Implement the 6 steps blueprint and watch your business grow
Most Small-Business Owners Don’t Have a Plan They Feel Confident In
As a small business owner, you’re expected to wear multiple hats. You need to be a strong leader, a skilled marketer, and a top-notch salesperson—all at once. Oh, and don’t forget to keep an eye on cash flow. Should you launch a new product? The sheer number of decisions can be exhausting.
That’s where Hustle Next Level comes in. Our mission is to take the stress out of running an e-commerce business by providing you with a straightforward, easy-to-follow blueprint to boost both revenue and profitability. We want to be the trusted partner you turn to when it comes to business growth. That’s why our six-step blueprint is simple to apply, proven to work, and focused only on what truly moves the needle.
When you join Hustle Next Level and take the courses, you’ll immediately start learning how to build your business efficiently —discovering which parts are running smoothly and which are holding you back.
From there, you’ll get a tailored roadmap to help you apply the blueprint that will elevate your business. Imagine the confidence of having a clear, strategic plan for sales, marketing, product launches, and building a unique brand.
No more second-guessing. No more overwhelm. Just a clear path forward to grow your business with confidence.
